INFORMATION ARCHITECTURE /  USER EXPERIENCE / PRODUCT MANAGEMENT /  USER INTERFACE 

Equinix Customer Portal

Equinix is one of the world’s largest providers of colocation data centers and interconnection services. ~90% of global internet traffic passes through their network. Headquartered in Redwood City, the company operates 180+ data centers worldwide.

Background

My role on this project was to maintain Equinix’s customer portal. This portal or site allows Equinix’s customers to set up security, schedule maintenance on their cage, or order more equipment to an existing cage / rack. The portal generates over a billion dollars annually and has over 3,000 daily enterprise users. My first task was to evaluate the site and investigate the users' goals and pain points. 

Discovery

When I first started, I realized the site needed a major overhaul of its UX and UI. The site was not consistent with font sizes, colors, spacing, grid systems, overlays, tooltips and other control usages and behaviors. The overall visualization would need to be addressed to create more consistency and legibility within the site.

 

PROTO PERSONAS

System Administrators

System Administrators

Bio Work onsite in the data centers
Behaviors Heavy users - onsite users of the portal
Attitude Choose functionality over design
Expertise Advanced Level
Pain points: UIs that are unnecessarily complicated
Goals: Use automated task buttons and templates
System Coordinators

System Coordinators

Bio Schedule and create orders for the Sys Admins
Behaviors Heavy Users - always on the portal
Attitude Open to change as long as it results in faster task completion
Expertise Advanced Level
Pain points: Lack of automated task and templates and limited information about activity on-site and on the portal
Goals: Keep everything running on schedule and provide information to the on-site sys admins
Help Desk Operators

Help Desk Operators

Bio Internal Equinix team that answers all support calls
Behaviors Heavy Users - always on the portal
Attitude Open to change if it makes the task easier or cuts the number of phone calls
Expertise Experts on the portal and everything related to Equinix
Pain points: Lack of automated tasks and no IM for ease of communication
Goals: More admin controls
The 80 percent

The 80 percent

Bio System administrators that are located in 1 or 2 data centers
Behaviors Light Users - login a few times a year
Attitude Not familiar with how Equinix and its portal works
Expertise Intermediate Level - may know the industry lingo, but need guidance with the portal. Step-by-step tutorials are helpful.
Pain points: Lack of information about the function of the pages
Goals: Understand the process and finish a task in a reasonable amount of time

Design Goals

• Updated visualization to increase legibility
• Consistent font sizes, colors, spacing, grid systems
• Consistent overlays and tooltips
• Consistent control usage
• Consistent behavior
• Simplified organization and navigation
• Flexible environment for translation into 7 different languages

Scope

This redesign involved every page, overlay, tooltip, icon, and UI control. Close to 200 different scenarios needed wireframes and mockups.

 
scope.png

Information Architecture

The goal was to simplify the organization and visualization of the breadth of ECP user tasks.

On a more visual front, Mega-Dropdown menus were added to support differing levels of information density. This allowed for simple visual prioritization of tasks, helping users understand EQIX terminology as well as the differences between similarly-named menu items.

On a more visual front, Mega-Dropdown menus were added to support differing levels of information density. This allowed for simple visual prioritization of tasks, helping users understand EQIX terminology as well as the differences between similarly-named menu items.

 

 
1.png
3.png
2.png

Design System

The design system was created quite by necessity. As I was the only person working on the product I needed to dissect all of the pages of the site into modules and create a Style guide around it. Some elements of the old site needed to be removed and other elements needed to be added.

In order for a design system to succeed, new features need to accommodate the existing UI structure and modules.

The design style is very compact because the times and framework of the system limit page real-estate. The elements themselves were designed by Equinix

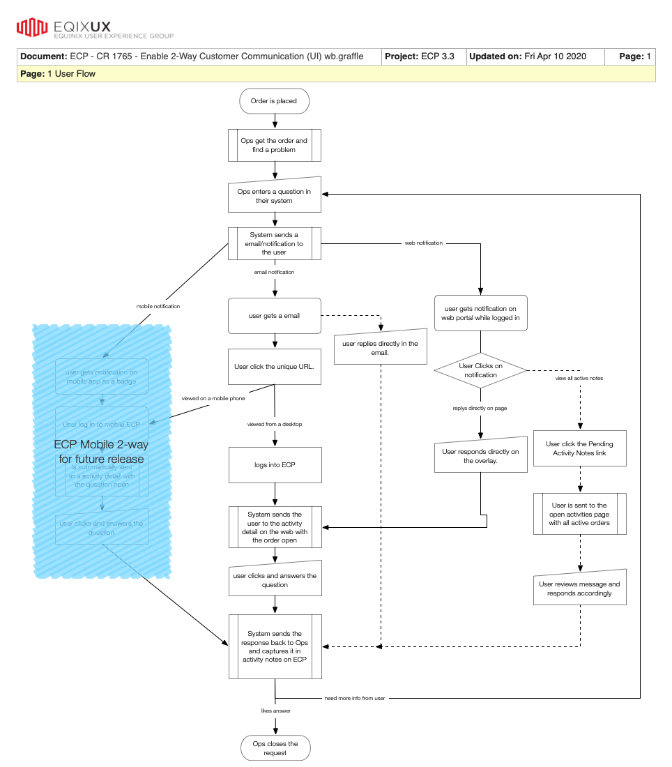
Wireframes

Wireframes are usually an essential tool in the UX briefcase. However, this site's redesign was created with very few. The following is one example.

 Mockups

Mockups were the tools of choice for this site. The design system enabled the mockups to be created more quickly than traditional wireframes because the elements were already established. This allowed me to deliver high-level pixel-perfect mockups, leaving little room for interpretation for the product and development teams, and resulting in a higher level of expectation for everyone involved.

 
451 Power v1.png
Screen Shot 2020-04-10 at 12.21.34 AM.png
Mochup.png

Results

The results were an immediate success. All design goals were met. Font sizes, colors, spacing, grid systems, overlays, tooltips and other control usages and behaviors were all consistent from page to page. Time spent on pages decreased and calls to the help desk decreased. Operations time on the portal increased due to the new data grid layout. Users spent less time searching for their orders and navigating complicated pages on the portal.

Previous
Previous

Data Overload

Next
Next

Mobile ECP